海南提高住房公积金个人贷款额度 最高可贷100万元
2020-08-19 14:30:15 来源:中国新闻网 评论:0 点击:
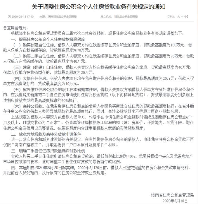
海南省住房公积金管理局18日发布《关于调整住房公积金个人住房贷款业务有关规定的通知》,文件内容显示,提高住房公积金个人住房贷款最高额度。购买新建自住住房,借款人夫妻双方均在海南省缴存住房公积金的家庭
海南省住房公积金管理局18日发布《关于调整住房公积金个人住房贷款业务有关规定的通知》,文件内容显示,提高住房公积金个人住房贷款最高额度。购买新建自住住房,借款人夫妻双方均在海南省缴存住房公积金的家庭,贷款最高额度为100万元;借款人仅单方在海南省缴存的,贷款最高额度为70万元。购买二手自住住房。借款人夫妻双方均在海南省缴存住房公积金的家庭,贷款最高额度为70万元;借款人仅单方在海南省缴存的,贷款最高额度为40万元。
文件还明确了二手自住住房贷款最低首付款比例。借款人购买二手自住住房申请住房公积金贷款的,最低首付款比例为40%。
上一篇:民法典解读:“校园贷”“套路贷”等乱象频出 高利贷被明确禁止
下一篇:促消费惠民生 光大银行“随心贷”无接触线上放款突破1万亿元

